RR 539 2015.pdf

Vista previa de texto
____________________________________________________________________________________
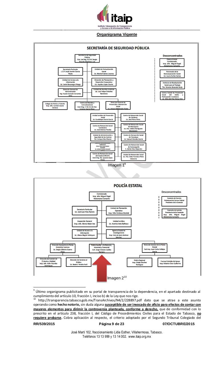
Organigrama Vigente
Imagen 19
Imagen 210
9
Último organigrama publicitado en su portal de transparencia de la dependencia, en el apartado destinado al
cumplimiento del artículo 10, fracción I, inciso b) de la Ley que nos rige.
10
http://transparencia.tabasco.gob.mx/TransArchivos/N4/2/228897.pdf dato que se atrae a este asunto
operando como hecho notorio, sin duda alguna susceptible de ser invocado de oficio para efectos de contar con
mayores elementos para dirimir la controversia planteada, conforme a derecho, que de conformidad con lo
prescrito en el artículo 238, fracción I, del Código de Procedimientos Civiles para el Estado de Tabasco, no
requiere probarse. Cobra aplicación al respecto, el criterio adoptado por el Segundo Tribunal Colegiado del
RR/539/2015
Página 9 de 23
07/OCTUBRE/2015
José Martí 102, fraccionamiento Lidia Esther, Villahermosa, Tabasco.
Teléfonos 13 13 999 y 13 14 002. www.itaip.org.mx
(993) 1 31 39 99 www.itaip.org.mx
