Cartilla Gerencia de Mercadeo.pdf

Vista previa de texto
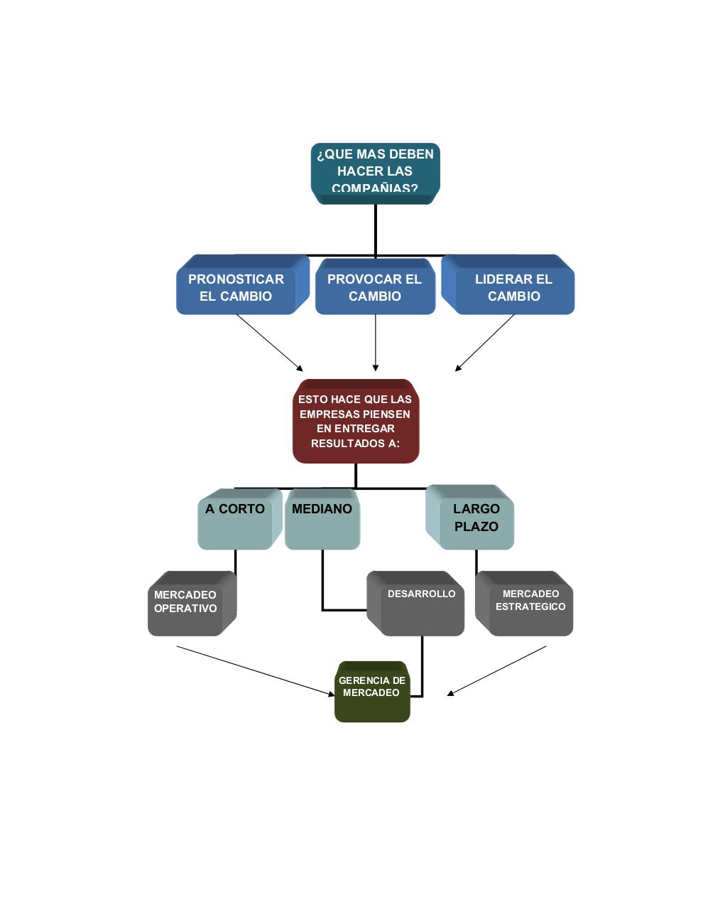
¿QUE MAS DEBEN
HACER LAS
COMPAÑIAS?
PRONOSTICAR
EL CAMBIO
PROVOCAR EL
CAMBIO
LIDERAR EL
CAMBIO
ESTO HACE QUE LAS
EMPRESAS PIENSEN
EN ENTREGAR
RESULTADOS A:
A CORTO
MERCADEO
OPERATIVO
MEDIANO
LARGO
PLAZO
DESARROLLO
GERENCIA DE
MERCADEO
MERCADEO
ESTRATEGICO
