Cartilla Gerencia de Mercadeo.pdf

Vista previa de texto
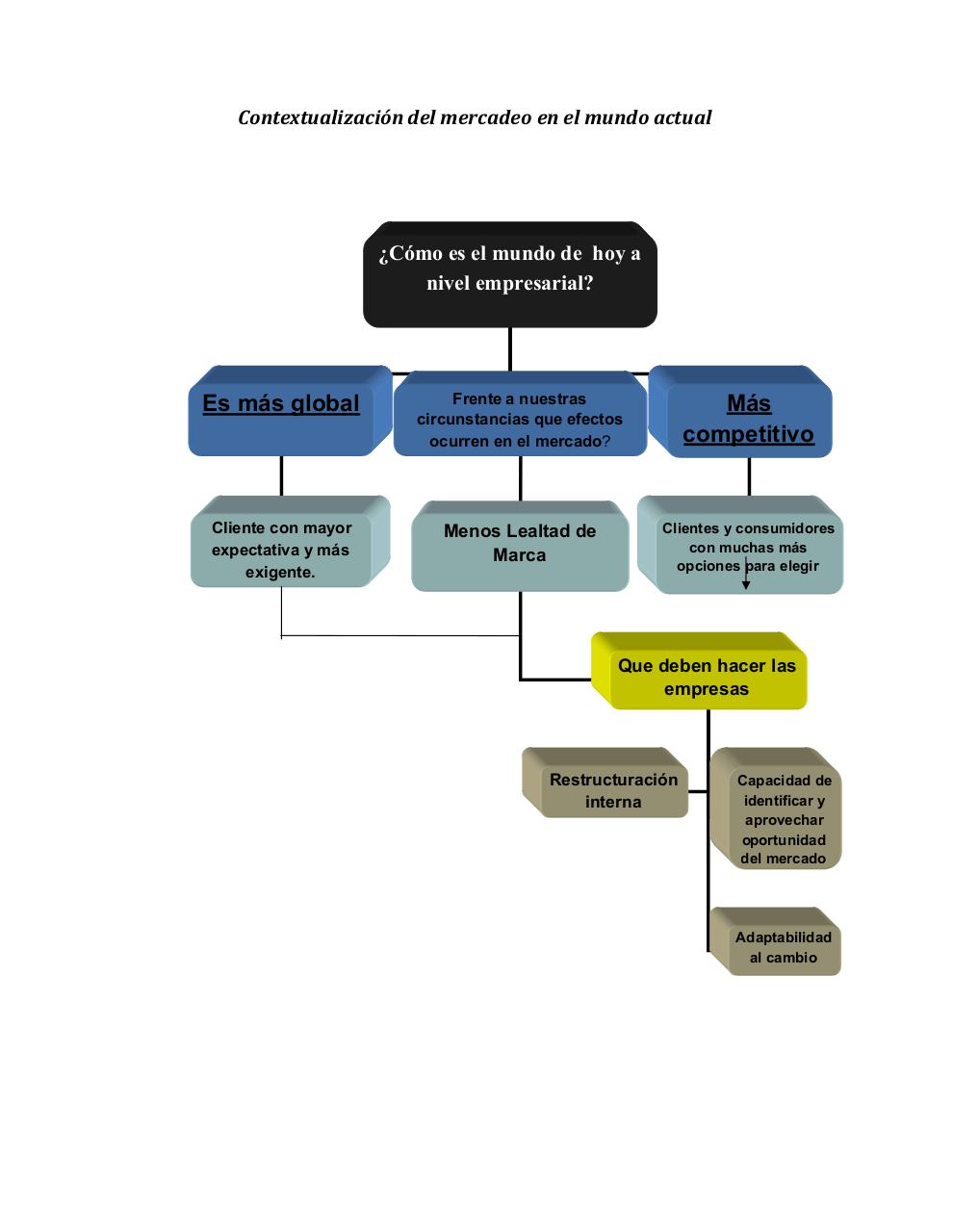
Contextualización del mercadeo en el mundo actual
¿Cómo es el mundo de hoy a
nivel empresarial?
Es más global
Frente a nuestras
circunstancias que efectos
ocurren en el mercado?
Más
competitivo
Cliente con mayor
expectativa y más
exigente.
Menos Lealtad de
Marca
Clientes y consumidores
con muchas más
opciones para elegir
Que deben hacer las
empresas
Restructuración
interna
Capacidad de
identificar y
aprovechar
oportunidad
del mercado
Adaptabilidad
al cambio
