BVCM017095.pdf

Vista previa de texto
85
Anexos
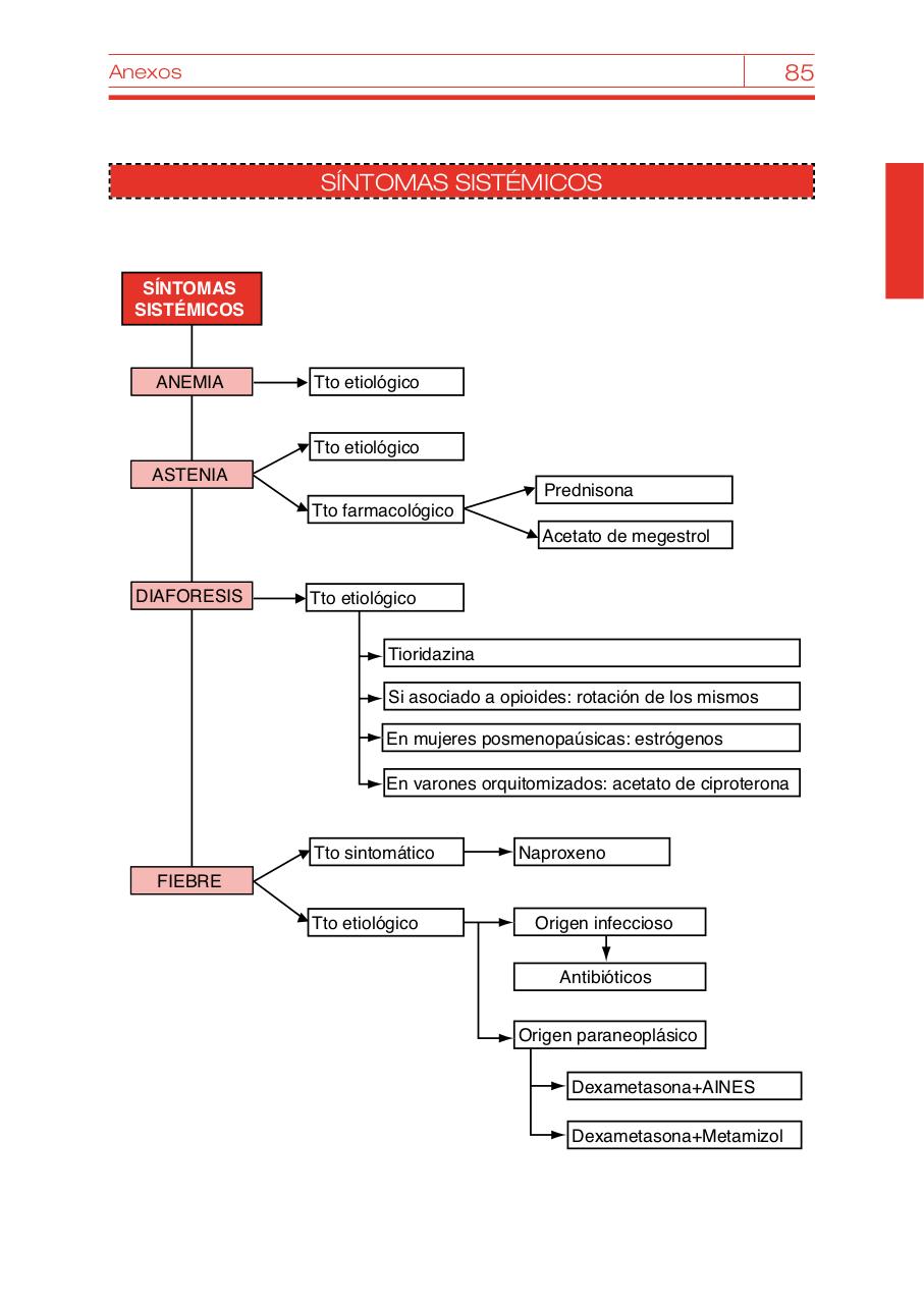
SÍNTOMAS sistémicos
SÍNTOMAS
SISTÉMICOS
ANEMIA
ASTENIA
Tto etiológico
Tto etiológico
Tto farmacológico
DIAFORESIS
Prednisona
Acetato de megestrol
Tto etiológico
Tioridazina
Si asociado a opioides: rotación de los mismos
En mujeres posmenopaúsicas: estrógenos
En varones orquitomizados: acetato de ciproterona
Tto sintomático
Naproxeno
FIEBRE
Tto etiológico
Origen infeccioso
Antibióticos
Origen paraneoplásico
Dexametasona+AINES
Dexametasona+Metamizol
