Programa lista U.pdf

Vista previa de texto
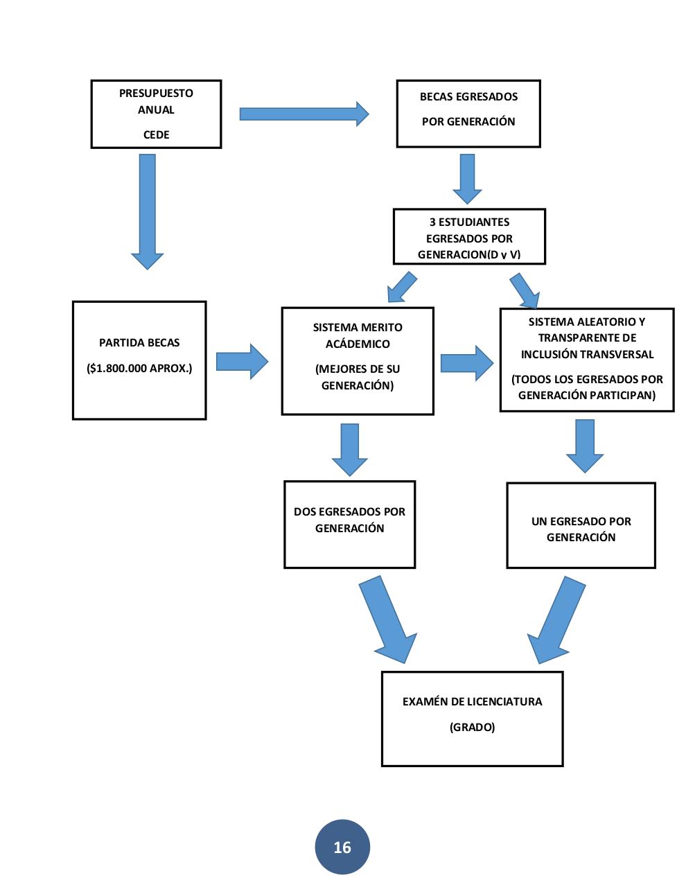
PRESUPUESTO
ANUAL
BECAS EGRESADOS
POR GENERACIÓN
CEDE
3 ESTUDIANTES
EGRESADOS POR
GENERACION(D y V)
PARTIDA BECAS
($1.800.000 APROX.)
SISTEMA ALEATORIO Y
TRANSPARENTE DE
INCLUSIÓN TRANSVERSAL
SISTEMA MERITO
ACÁDEMICO
(MEJORES DE SU
GENERACIÓN)
(TODOS LOS EGRESADOS POR
GENERACIÓN PARTICIPAN)
DOS EGRESADOS POR
GENERACIÓN
UN EGRESADO POR
GENERACIÓN
EXAMÉN DE LICENCIATURA
(GRADO)
16
