2.Manual del estudiante curso propedéutico ciclo escolar 2013 2014.pdf

Vista previa de texto
Curso propedéutico del ingreso a bachillerato
Ciclo escolar 2013-2014
Ejercicio 2
Tiempo estimado: 180’.
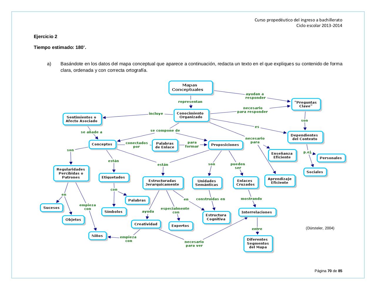
a)
Basándote en los datos del mapa conceptual que aparece a continuación, redacta un texto en el que expliques su contenido de forma
clara, ordenada y con correcta ortografía.
(Dürsteler, 2004)
Página 70 de 85
